尊龙凯时 - 人生就是搏!尊龙凯时人生就是博

“廉洁诚信,互利共赢”,与供应商共敲清廉钟

发布时间:2022-08-22

  

廉· 树意识


       廉洁自律是企业生存发展、精细管理之根本。供应商是沃格集团重要的外部资源,是公司成本控制的主要源头和风险控制的重要环节。

      沃格光电自成立以来,一向注重企业的廉洁建设,致力于搭建公开透明的平台及机制,以至诚之心与各路供应商达成精诚合作。

      在沃格集团“百亿级目标”的发展蓝图中,也离不开和广大供应商伙伴携手并进,通过共同努力、同舟共济,维护好“廉洁诚信”的合作环境,打造成一艘乘风破浪的显示界巨轮。



廉· 诚交易


      去年以来,沃格光电通过并购控股公司及成立子公司的形式,形成集团规模,并开始推进集团化管理模式,也带来一大批发展机会:

      今年沃格新立项成立的江西德虹显示技术有限公司,及天门产业园项目——湖北通格微电路科技有限公司、湖北汇晨电子有限公司都在积极推进建设工程,原厂现经大规模建设,也需要一批新的设备、原材料及新型工艺供给。


江西德虹显示概念图

沃格芯片板级封装载板产业园概念图


      我们采用公开、公平、公正的透明窗口公布采购联系渠道,在官网同步向供应商公开采购联系方式,支持优质供应商自荐,同时也建立一系列规章制度坚决维护采购全过程的廉洁性。


 


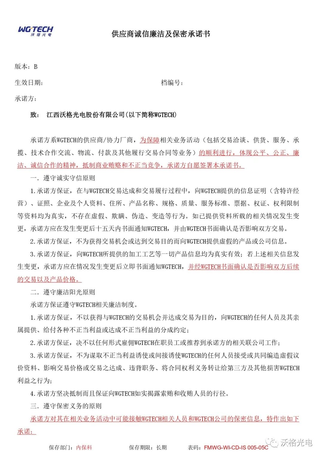
      沃格在与每位供应商签约前,都必先签署一份供应商廉洁保密协议,保证交易廉洁。

     在自身采购团队的建设上,我们也严正声明:不得接受乙方的礼金、有价证券和贵重物品;不得以任何形式向乙方索要和收受回扣或变相收受贿赂……


供应商诚信廉洁保密承诺书节选


廉· 话未来


      广大供应商作为推动集团高质量发展的一支重要力量,与集团是利益共同体、命运共同体,构建健康清廉的商商氛围有利于双方增进友谊、深化合作、行稳致远。

      沃格也诚挚邀请更多的供应商朋友加入我们,共商合作。


      

       我们将采用零容忍的态度,坚决打击采购过程中有失廉洁的行为,支持大家通过以下途径监督举报或提供建议!


 


0
尊龙凯时人生就是博